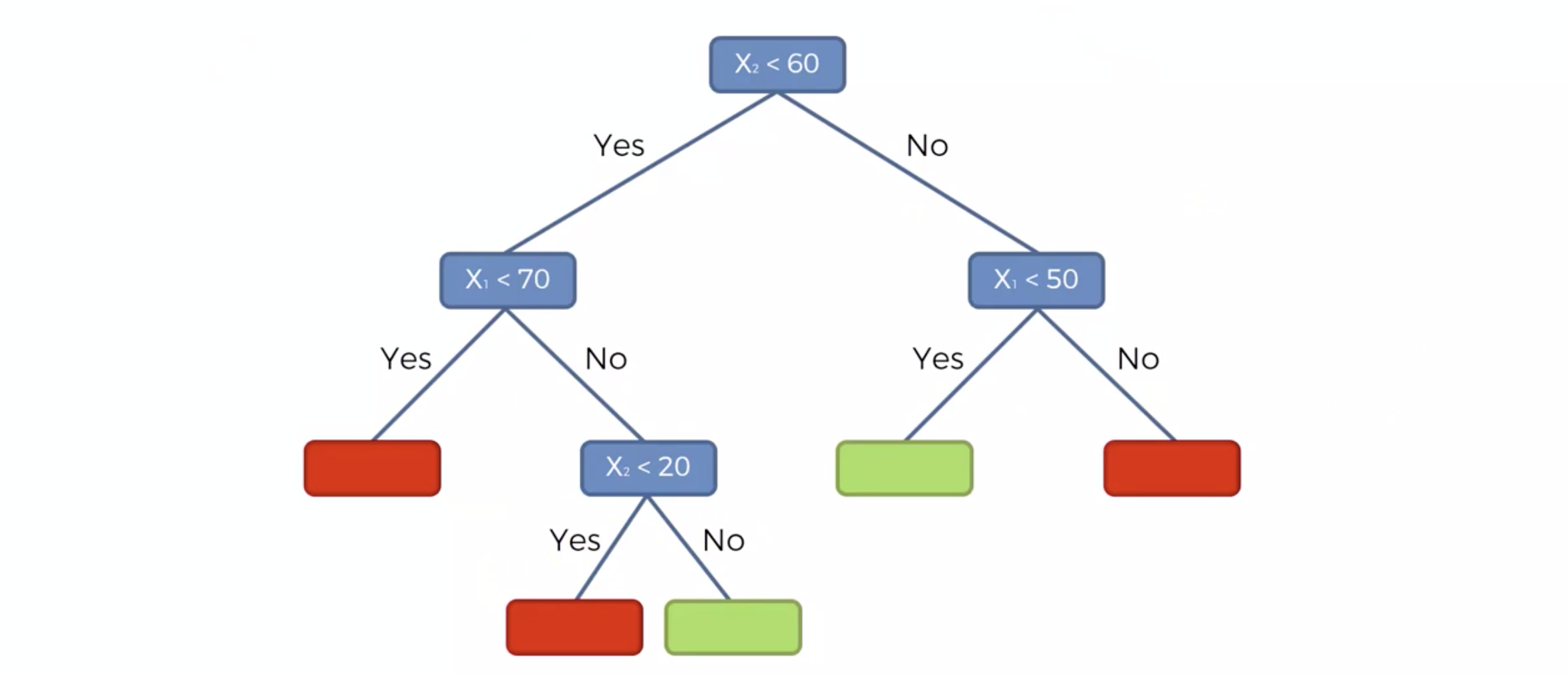
계속하여 이것인지 저것인지 결정합니다.









구글드라이브 import
from google.colab import drive
drive.mount('/content/drive')
필요한 라이브러리 한글 가능 import
import numpy as np
import pandas as pd
import matplotlib.pyplot as plt
import seaborn as sb
%matplotlib inline
import platform
from matplotlib import font_manager, rc
plt.rcParams['axes.unicode_minus'] = False
if platform.system() == 'Darwin':
rc('font', family='AppleGothic')
elif platform.system() == 'Windows':
path = "c:/Windows/Fonts/malgun.ttf"
font_name = font_manager.FontProperties(fname=path).get_name()
rc('font', family=font_name)
else:
print('Unknown system... sorry~~~~')
df=pd.read_csv('/content/drive/MyDrive/위치/Social_Network_Ads.csv')
X=df.iloc[:,[2,3]]
y = df['Purchased']
from sklearn.preprocessing import StandardScaler
scaler = StandardScaler()
X=scaler.fit_transform(X)
from sklearn.model_selection import train_test_split
X_train,X_test,y_train,y_test=train_test_split(X,y,test_size=0.25,random_state=3)
X와 y를 정해주고 스캐일링 해줍니다
모델링
from sklearn.tree import DecisionTreeClassifier
classifier = DecisionTreeClassifier(random_state=3)
classifier.fit(X_train,y_train)
검증
y_pred=classifier.predict(X_test)
from sklearn.metrics import confusion_matrix,accuracy_score
confusion_matrix(y_test,y_pred)
accuracy_score(y_test,y_pred)
저는 81프로 나왔습니다.
from matplotlib.colors import ListedColormap
X_set, y_set = X_test, y_test
X1, X2 = np.meshgrid(np.arange(start = X_set[:, 0].min() - 1, stop = X_set[:, 0].max() + 1, step = 0.01),
np.arange(start = X_set[:, 1].min() - 1, stop = X_set[:, 1].max() + 1, step = 0.01))
plt.figure(figsize=[10,7])
plt.contourf(X1, X2, classifier.predict(np.array([X1.ravel(), X2.ravel()]).T).reshape(X1.shape),
alpha = 0.75, cmap = ListedColormap(('red', 'green')))
plt.xlim(X1.min(), X1.max())
plt.ylim(X2.min(), X2.max())
for i, j in enumerate(np.unique(y_set)):
plt.scatter(X_set[y_set == j, 0], X_set[y_set == j, 1],
c = ListedColormap(('red', 'green'))(i), label = j)
plt.title('Classifier (Test set)')
plt.xlabel('Age')
plt.ylabel('Estimated Salary')
plt.legend()
plt.show()

from matplotlib.colors import ListedColormap
X_set, y_set = X_train, y_train
X1, X2 = np.meshgrid(np.arange(start = X_set[:, 0].min() - 1, stop = X_set[:, 0].max() + 1, step = 0.01),
np.arange(start = X_set[:, 1].min() - 1, stop = X_set[:, 1].max() + 1, step = 0.01))
plt.figure(figsize=[10,7])
plt.contourf(X1, X2, classifier.predict(np.array([X1.ravel(), X2.ravel()]).T).reshape(X1.shape),
alpha = 0.75, cmap = ListedColormap(('red', 'green')))
plt.xlim(X1.min(), X1.max())
plt.ylim(X2.min(), X2.max())
for i, j in enumerate(np.unique(y_set)):
plt.scatter(X_set[y_set == j, 0], X_set[y_set == j, 1],
c = ListedColormap(('red', 'green'))(i), label = j)
plt.title('Logistic Regression (Training set)')
plt.xlabel('Age')
plt.ylabel('Estimated Salary')
plt.legend()
plt.show()

'머신러닝' 카테고리의 다른 글
| K-Means Clustering 예시풀이 (0) | 2022.03.28 |
|---|---|
| K-Means Clustering 설명, 알고리즘 (0) | 2022.03.28 |
| Support Vector Machine (0) | 2022.03.28 |
| K-Nearest Neighbor (K-NN) (0) | 2022.03.28 |
| Logistic Regression , Confusion Matrix (0) | 2022.03.28 |